挥发性有机物(VOCs)组成十分复杂,一般指常压下沸点为50~260℃或室温下饱和蒸气压超过133.3Pa的一些列挥发性混合物。
常见的挥发性有机物
分类 | 挥发性有机物(VOCs) |
烷烃 | 戊烷(pentane)、正己烷(n-hexane)、环己烷(cyclohexane) |
烯烃 | 丙烯(propylene)、丁烯(butene)、环己烯(cyclohexene) |
芳烃类 | 苯(benzene)、甲苯(toluene)、乙苯(ethyl benzene)、二甲苯(xylene) |
卤烃类 | 二氯甲烷(dichloromethane)、四氯化碳(carbon tetrachloride)、二氯乙烯(dichloroethylene) |
酯类 | 乙酸乙酯(ethyl acetate)、乙酸丁酯(butyl acetate) |
醛类 | 甲醛(formaldehyde)、乙醛(acetaldehyde) |
酮类 | 丙酮(acetone)、甲基乙基甲酮(methyl ethyl ketone)、丁酮(butanone)、环己酮(cyclohexanone) |
其他化合物 | 乙醚(diethyl ether)、四氢呋喃(tetrahydrofuran) |
常用的VOCs污染末端治理技术包括:
回收利用法——冷凝法、吸收法、吸附法、膜分离法
销毁技术——热力焚烧法、催化燃烧法、生物降解法、光催化降解法、等离子体技术
组合技术——沸石转轮吸附+热力焚烧、洗涤+高级氧化、滤筒除尘+蓄热燃烧……
一、 吸收技术
十大外围足彩网站排行榜科技结合自身填料塔技术,对高水溶性高浓度VOCs气体,提供填料洗涤塔预处理设备,通过化学药剂将VOCs中和、氧化等化学反应进行破坏。该技术成熟、投资成本低、占地空间小、对酸性气体有效去除。结合十大外围足彩网站排行榜科技除尘技术,避免塔体堵塞、冒白烟等问题。

二、 吸附+解吸+催化燃烧工艺/冷凝工艺
对于中低浓度中低温的VOCs废气,可采用活性炭吸附。吸附后的VOCs,通过蒸汽从活性炭中解析。活性炭材料作为吸附剂安全性较差,废气温度大于100℃时,由于吸附床内热量蓄积容易着火,不适用于沸点高于120℃的有机物净化。当废气湿度超过50%时,净化效率较低。鉴于上述问题,可采用沸石转轮吸附浓缩,但吸附效率低于活性炭固定床。
图1 活性炭吸附+蒸汽解吸+冷凝回收工艺流程图
图2 活性炭吸附+氮气解吸+冷凝回收工艺流程图
吸附作用可分为物理吸附和化学吸附两大类,活性炭吸附和沸石吸附均属于物理吸附。当废气中VOCs浓度较低时,吸附层动力不足,物理吸附很容易达到吸附平衡,吸附材质利用效率较低。
式中: q——等温吸附量 g/g
P——废气中VOCs平衡分压
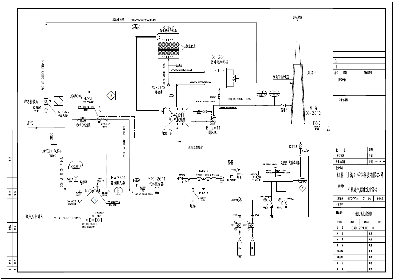
三、 催化燃烧工艺
大部分碳氢化合物可在500℃以内通过催化剂床迅速氧化,尤其适用于高浓度VOCs废气。

图3 有机废气催化氧化流程图
开云体育
十大外围足彩网站排行榜
BG大游APP
江南体育
太阳城网赌平台